
Магнитный пускатель — коммутационный электрический аппарат, созданный для запуска, остановки и защиты трехфазных асинхронных электродвигателей с короткозамкнутым ротором конкретным подключением обмоток статора к сети и разрывом тока в них без подготовительного ввода в цепь дополнительных сопротивлений.
В согласовании с главной функцией магнитных пускателей, главным, а время от времени и единственным элементом пускателя является трехполюсный электромагнитный контактор переменного тока, с которым связаны главные характеристики пускателя: номинальное напряжение и номинальный ток коммутируемой цепи, коммутационная способность, коммутационная и механическая износостойкость. В согласовании с ГОСТ пускатели предназначаются для работы в категории использования АС.
Категории использования магнитных пускателей:
- АС-1 – нагрузка пускателя активная либо не много индуктивная.
- АС-3 – режим прямого запуска электродвигателя с короткозамкнутым ротором, отключение вращающегося мотора.
- АС-4 – запуск электродвигателя с короткозамкнутым ротором, отключение недвижных либо медлительно крутящихся движков, торможение противотоком.
Коммутационная износостойкость аппаратов в этих категориях проверяется в критериях, моделирующих включение и отключение асинхронного мотора, соответственного по характеристикам номинальным данным пускателя, в режимах, определенных категорией использования пускателя. Как к элементу систем автоматического управления к пускателям предъявляются высочайшие требования по износостойкости. Пускатели выпускаются в 3-х классах коммутационной износостойкости (А, Б и В). Наивысшая износостойкость у аппаратов, относимых к классу А, меньшая у аппаратов, относимых к классу В. Коммутационная и механическая износостойкость у аппаратов, относимых к различным классам, указывается в технических данных аппаратов определенных типов.
Класс коммутационной износостойкости выбирается зависимо от требуемого срока службы и предполагаемой частоты срабатывания в категории использования АС-3.
Режимы работы пускателей
Пускатели должны работать в одном либо нескольких из следующих режимов: длительном, прерывисто-продолжительном (8-часовом), повторно-кратковременном, краткосрочном. Длительность включения для повторно-кратковременного режима указывается в технических данных определенных пускателей.
Пускатели выпускаются в исполнениях с разной степенью защиты от прикосновения и наружных воздействий ( IP OO , IP 20, IP 30, IP 40, IP 54).
Подключение магнитного пускателя
Дабы подключить магнитный пускатель необходимо осознать его принцип деяния, изучить конструктивные особенности. Тогда, невзирая на кажущуюся сложность схемы подключения для вас не составит труда верно подключить магнитный пускатель, даже если ранее для вас никогда не приходилось иметь дело с ним.
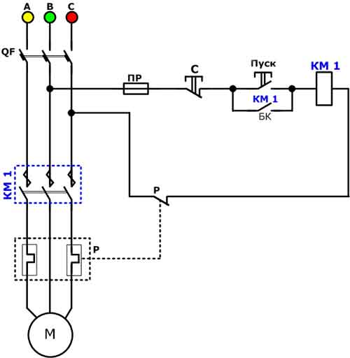
Схема подключения нереверсивного магнитного пускателя

- QF — автоматического выключателя
- KM1 — магнитного пускателя
- P — термического реле
- M — асинхронного мотора
- ПР — предохранителя
- (С-стоп, Запуск) — кнопки управления
Разглядим работу схемы в динамике. Включаем питание QF — автоматическим выключателем, жмем кнопку «Пуск» своим нормально разомкнутым контактом подает напряжение на катушку КМ1 — магнитного пускателя. КМ1 – магнитный пускатель срабатывает и своими нормально разомкнутыми, силовыми контактами подает напряжение на мотор. Для того дабы не задерживать кнопку «Пуск», дабы мотор работал, необходимо ее зашунтировать, нормально разомкнутым блок контактом КМ1 – магнитного пускателя. При срабатывании пускателя блок контакт замыкается и можно отпустить кнопку «Пуск» ток побежит через блок контакт на КМ1 — катушку.Такую схему именуют схемой самоблокировки. Она обеспечивает так именуемую нулевую защиту электродвигателя.
Если в процессе работы электродвигателя напряжение в сети пропадет либо существенно снизится (обычно более чем на 40% от номинального значения), то магнитный пускатель отключается и его вспомогательный контакт размыкается. После восстановления напряжения для включения электродвигателя нужно повторно надавить кнопку «Пуск». Нулевая защита предутверждает неожиданный, самопроизвольный запуск электродвигателя, который может привести к трагедии. Аппараты ручного управления (рубильники, конечные выключатели) нулевой защитой не владеют, потому в системах управления станочным приводом обычно используют управление с внедрением магнитных пускателей. Для отключения электродвигателя довольно надавить кнопку SB1 «Стоп». Это приводит к размыканию цепи самопитания и отключению катушки магнитного пускателя.
Отключаем мотор, жмем кнопу «С – стоп», нормально замкнутый контакт размыкается и прекращается подача напряжение к КМ1 – катушке, сердечник пускателя под действием пружин ворачивается в начальное положение, соответственно контакты ворачиваются в обычное состояние, отключая мотор. При срабатывании термического реле — «Р», размыкается нормально замкнутый контакт «Р», отключение происходит аналогично.
Механизм работы схемы магнитного пускателя с катушкой на 220В тот же, что и с катушкой на 380В

Схема подключения реверсивного магнитного пускателя

Схема состоит аналогично, так же, как на не реверсивной схеме, единственно добавилась кнопка реверса и магнитный пускатель. Механизм работы схемы мало труднее, разглядим в динамике. Что нужна от схемы, реверс мотора за счет переворачивания местами 2-ух фаз. При всем этом нужна блокировка, которая не давала бы включиться второму пускателю, если 1-ый находится в работе и напротив. Если включить два пускателя сразу то произойдет КЗ – куцее замыкание на силовых контактах пускателя.
Включаем QF – автоматический выключатель, давим кнопку «Пуск [1]» подаем напряжение на КМ1 катушку пускателя, пускатель срабатывает. Силовыми контактами включает мотор, при всем этом шунтируется пусковая кнопка «Пуск [1]». Блокировка второго пускателя — КМ2 осуществляется, нормально замкнутым КМ1 — блок контактом. При срабатывании КМ1 — пускателя, размыкается КМ1 — блок контакт тем размыкает приготовленную цепочку катушки второго КМ2 — магнитного пускателя.
Дабы выполнить реверс мотора, его нужно отключить. Отключаем мотор, нажатием кнопку «С — стоп», снимается напряжение с катушки, которая находилась в работе. Пускатель и блок контакты под действием пружин ворачиваются в начальное положение. Схема готова к реверсу, жмем кнопку «Пуск [2]», подаем напряжение на катушку — КМ2, пускатель — КМ2 срабатывает и включает мотор в обратном вращение. Кнопка «Пуск [2]» шунтируется блок контактом — КМ2, а нормально замкнутый блок контакт КМ2 размыкается и перекрывает готовность катушки магнитного пускателя — КМ1.
Для надежной работы схемы нужно, дабы главные контакты контактора КМ1 разомкнулись ранее, чем произойдет замыкание размыкающих вспомогательных контактов в цепи контактора КМ2. Это достигается соответственной регулировкой положения вспомогательных контактов по ходу якоря.
При срабатывании термического реле — «Р», размыкается нормально замкнутый контакт «Р», отключение происходит аналогично.
В серийных магнитных пускателях нередко используют двойную блокировку по приведенным выше принципам. Не считая того, реверсивные магнитные пускатели могут иметь механическую блокировку с перекидным рычагом, препятствующим одновременному срабатыванию электромагнитов контакторов. В данном случае оба контактора должны быть установлены на общем основании.
Подключение электродвигателя по схеме звезда и треугольник
Используются главные методы подключения к сети трёхфазных электродвигателей: «подключение звездой» и «подключение треугольником».
При соединении трёхфазного электродвигателя звездой, концы его статорных обмоток соединяются вкупе, соединение происходят в одной точке, а на начала обмоток подаётся трехфазное напряжение (рис 1).
При соединении трёхфазного электродвигателя по схеме подключения «треугольником» обмотки статора электродвигателя соединяются последовательно таким макаром что конец одной обмотки соединяется началом следующей и т.д. (рис 2).
Клеммные колодки электродвигателей и схемы соединения обмоток:

Не вдаваясь в технические и подробные теоретические базы электротехники нужно сказать, что электродвигатели у которого обмотками, соединенные звездой работают плавнее и мягче, чем электродвигатели с соединенные обмотками в треугольником, стоит отметить, что при соединении обмоток звездой электродвигатель не может развить полную мощность. При соединении обмоток по схеме треугольник электродвигатель работает на полную паспортную мощность (что составляет в 1,5 раз больше по мощности, чем при соединении звездой), но при всем этом имеет очень огромные значения пусковых токов.
В связи с этим целенаправлено (в особенности для электродвигателей с большей мощностью) подключение по схеме звезда — треугольник; сначало пуск осуществляется по схеме звезда, после чего (когда электродвигатель «набрал обороты»), происходит автоматическое переключение по схеме треугольник.

Подключение напряжения питания через контакт NC (нормально закрытый) реле времени К1 и контакт NC К2, в цепи катушки пускателя К3.
После включения пускателя К3, своими нормально-замкнутыми контактами размыкает цепи катушки пускателя К2 контактами К3 (блокировка случайного включения) и замыкает контакт К3, в цепи питания катушки магнитного пускателя К1, который совмещен с контактами реле времени.
При включении пускателя К1 происходит замыкание контактов К1 в цепи катушки магнитного пускателя К1 и сразу врубается реле времени, размыкается контакт реле времени К1 в цепи катушки пускателя К3, замыкает контакт реле времени К1 в цепи катушки пускателя К2.
Отключение обмотки пускателя К3, замыкается контакт К3 в цепи катушки магнитного пускателя К2. После включение пускателя К2, размыкает своими контактами К2 в цепи катушки питания пускателя К3.

Схема управления
На начала обмоток U1, V1 и W1 через силовые контакты магнитного пускателя К1 подаётся трехфазное напряжение. При срабатывании магнитного пускателя К3 при помощи его контактов К3, происходит замыкание, соединяя концы обмоток U2, V2 и W2 между собой обмотки мотора соединены звездой.
Через некоторое время срабатывает реле времени, совмещённое с пускателем К1, отключая магнитный пускатель К3 и сразу включая К2, замыкаются силовые контакты К2 и происходит подача напряжение на концы обмоток электродвигателя U2, V2 и W2. Таким макаром электродвигатель врубается по схеме треугольник.
Схема подключения магнитного пускателя

Магнитным пускателем именуется электротехнический устройство, который позволяет дистанционно запускать, поддерживать либо прекращать работу электродвигателя асинхронного типа.
При помощи пускателя нередко дистанционно либо автоматом (используя таймеры, датчики света и т.д.) запускают многие электрические приборы (например, электрообогреватель), либо даже организовывается работа линий освещения с большой мощностью.
Как подключать магнитный пускатель?
До того как приступать к подключению магнитного пускателя, нужно осознать принцип его работы и верно его избрать при покупке. Об этом написано в предшествующей статье. Тут же мы побеседуем о подключении пускателя.
Само подключение не представляет особенной трудности и подробная аннотация о том, как это выполнить, представлена ниже. Но вообще-то можно приобрести уже собранный пускатель либо реверсивный в железном либо пластиковом (что предпочтительней) корпусе. Собранный пускатель уже укомплектован готовой схемой и клавишами управления, все, что остается выполнить – это подключить сверху провода питания и отходящий провод к нагрузке.

Устройство магнитного пускателя
Подготовительная работа
До того как заняться схемой подключения, непременно необходимо:
- Обесточить участок, на котором будут проводиться работы, произвести контрольную проверку отверткой-индикатором.
- Далее необходимо выяснить значение рабочего напряжения катушки. Эта цифра может быть либо 220, либо 380 В. Значение это должно быть написано конкретно на катушке. Если на катушке стоит значение 220 В, тогда к катушке подсоединяется ноль и фаза. Если 380 – тогда две разноименные фазы. Если пренебречь значением напряжения и подключить некорректно – катушка либо перегорит, либо не до конца соединит силовые контакты.
- Для управления Для вас будет нужно одна кнопка красного цвета (она будет обозначать остановку работы) и одна кнопка темного цвета (для пуска). Кнопка запуска может быть также зеленоватого цвета. На красной кнопке контакты должны быть повсевременно замкнуты, а на кнопке запуска – повсевременно разомкнуты.
- Силовые контакты в состоянии произвести остановку либо пуск только фазы. Все проводники заземления и нули – всегда соединяются на клеммнике в обход пускателя. Они не могут коммутироваться, и для того, дабы подключить катушку напряжением в 220 В, необходимо дополнительно взять из клеммника ноль и установить его в схеме управления пускателя.
Схема подключение магнитного пускателя

Основная схема подключения делится на 2 части.
- В первой части размещены 3 пары контактов, подающие электричество на оборудование.
- Во 2-ой части расположена схема управления, состоящая из дополняющих контактов, катушки и кнопок управления. Эти контакты участвуют в работе катушки, также исключают неверные включения, заблокируя их.
Более популярна схема подключения, использующая только один пускатель.
В ней нет ничего сложного, ее может собрать каждый.
Для сборки этой схемы нам необходимо будет трехжильный кабель к кнопочкам и еще 2 штуки всеполноценно разомкнутых контактов (в выключенном положении пускателя).
Если напряжение катушки не 220 В, а 380, тогда занесите следующие поправки:
- Синий ноль меняем на другую разноименную фазу (черную либо красную);
- Блок-контакт будет обеспечивать дополнительные контакты, которые будут врубаться вкупе с силовыми контактами. Три пары силовых должны находиться сверху, 4-ая свободная пара – либо сверху, либо с боковой стороны.

Из автомата на силовые контакты пускателя приходят три разноименные фазы. Дабы при нажатии на кнопку «Пуск» вышло включение, необходимо подать напряжение величиной 220 В на катушку, которая соединит подвижные и недвижные контакты, таким макаром замыкая цепь. Отключение катушки, соответственно, повлечет за собой размыкание цепи.
Для сборки цепи, обеспечивающей управление, необходимо зеленоватую фазу соединить с контактом катушки впрямую, а со второго №5 – подключить к контакту № 4 кнопки запуска при помощи провода. Точно так же 2-ой контакт катушки (желтоватый) необходимо соединить с другим парным разомкнутым контактом кнопки пуска. При всем этом желтоватый контакт необходимо провести через блок контактов. Из этого же контакта необходимо выполнить перемычку (голубую) на замкнутый контакт останавливающей кнопки. 2-ой контакт этой кнопки необходимо подсоединить с нулем от питания.
Работает магнитный пускатель просто. Нажмете кнопку «Пуск» — происходит замыкание всех контактов и напряжение (220) подается на катушку. Катушка включает все контакты. При отпускании кнопки контакты пусковой установки становятся разомкнутыми, но пускатель продолжает работать, так как через замкнутые блокирующие контакты на катушку подается ноль.
Дабы пускатель закончил работать, необходимо надавить кнопку «Стоп» — контакты этой кнопки размыкаются, и ноль на катушку перестает подаваться. При отпускании останавливающей кнопки устройство не включится, так как ноль разорвется на блокирующих контактах. Дабы снова включить пускатель – опять жмем пусковую кнопку.
Если отключится электроэнергия, то магнитный пускатель также закончит свою работу, и даже если подача электричества возобновится, он остается выключенным до того времени, пока вы опять его не запустите. В этом и есть принципное отличие пускателя от механизма рубильника или автомата.