Датчик движения можно приобрести в магазине. Но если есть мало свободного времени, маленькие способности и познания, таковой детектор можно сделать без помощи других. Это сбережет мало денег и обеспечит приятное времяпрепровождение за техническим творчеством.
Какой датчик можно сделать без помощи других
Существует некоторое количество видов датчиков движения, и каждый тип, в принципе, можно сделать без помощи других. Но ультразвуковые и радиочастотные детекторы сложны в изготовлении, требуют особых способностей и устройств для наладки. Потому проще сделать детекторы емкостного и инфракрасного типа.
Приборы и материалы
Для производства сенсора движения потребуются:
- паяльничек и расходники;
- соединительные провода;
- маленький слесарный инструмент;
- мультиметр.
Также для производства детектора пригодится макетная плата. И еще хорошо иметь осциллограф для контроля работоспособности устройства на базе ВЧ-генератора.
Датчик емкостного типа
Эти детекторы реагируют на изменение электрической емкости. В вебе, в быту и даже в технической документации нередко применяется неверный термин «объемный датчик». Это понятие появилось из-за неправильной ассоциации между геометрической емкостью и объемом. По сути детектор реагирует на электрическую емкость места. Объем, как геометрический параметр, тут не играет никакой роли.

Схема детектора на одной микросхеме.
Датчик движения реально выполнить своими руками. Обычное емкостное реле можно собрать всего на одной микросхеме. Для построения датчика использован триггер Шмитта К561ТЛ1. Антенной служит провод либо штырь длиной несколько 10-ов см, либо другая проводящая конструкция похожих размеров (железная сетка и т.п.). При приближении человека возрастает емкость между штырем и полом, напряжение на выводах 1,2 микросхемы возрастает. При достижении порога триггер «опрокидывается», транзистор через буферный элемент D1/2 раскрывается и запитывает нагрузку. Ей может быть низковольтное реле.
Недочетом таких простых датчиков является недостающая чувствительность. Для его срабатывания нужна, дабы человек находился на расстоянии нескольких 10-ов, а то и единиц см от антенны. Более чувствительны схемы с ВЧ-генератором, но они труднее. Также неувязкой могут стать намоточные детали. Почти всегда их придется сделать без помощи других.

Схема сенсора на базе ВЧ-генератора.
Достоинство этой схемы – возможность использования готового трансформатора от транзисторного приемника СТ1-А. Он заходит в схему генератора (индуктивной «трехточки») на транзисторе VT1. Резистором R1 регулируют глубину оборотной связи, добиваясь возникновения колебаний. Колебания в генераторе трансформируются в обмотку III, выпрямляются диодиком VD1. Выпрямленное напряжение открывает транзистор VT2, он подает положительный потенциал на управляющий электрод тиристора. Тиристор, открываясь, запитывает реле K1, контакты которого можно применять для подключения сигнализации.
Антенной служит кусочек провода длиной около 0,5 метра. При приближении человека (на расстояние 1,5-2 метра) емкость, вносимая его телом в контур генератора, срывает колебания. Напряжение на обмотке III исчезает, транзистор запирается, выключается тиристор, реле обесточивается.

Устройство и механизм работы датчиков движения
Сборка сенсора
Для сборки самодельного датчика можно выполнить интегральную схему. К примеру, способом ЛУТ. Разработка несложна, освоить ее просто. Но если изготовка детектора носит разовый нрав, не имеет смысла растрачивать время на опыты. Наилучшим выходом станет использование макетной монтажной платы.

Макетная монтажная плата.
Она представляет собой плату с металлизированными отверстиями со стандартным шагом, в которые можно впаивать электронные составляющие. Соединение в схему делается подпайкой проводников к подходящим точкам.

Соединения на макетной плате.
Можно применить и беспаечную макетную плату (breadboard), но надежность соединений на ней еще ниже. Этот вариант лучше бросить для тестов и оттачивания искусства схемотехники.
Проверка исправности электронных компонент
Прежде всего нужно выполнить осмотр подобранных деталей. Если они не были в употреблении, следы пайки отсутствуют, и нет механических повреждений, то предстоящая проверка особенного смысла не имеет. Возможность того, что составляющие исправны – 99 процентов. В неприятном случае детали хорошо проверить:
- резисторы прозванивают мультиметром — он должен показать номинальное сопротивление (с учетом класс точности резистора);
- намоточные детали прозванивают на отсутствие обрыва;
- конденсаторы малой емкости тестером можно проверить лишь на отсутствие недлинного замыкания;
- конденсаторы большой емкости можно проверить стрелочным мультиметром в режиме проверки сопротивления – стрелка должна дернуться на право, а позже медлительно возвратиться к нулю (на лево);
- диоды инспектируют тестером в режиме проверки диодов – в одном положении сопротивление должно быть нескончаемым, в другом мультиметр покажет какое-то значение (находится в зависимости от типа диодика);
- биполярные транзисторы инспектируют в том же режиме как два диодика – между базой и коллектором и между базой и эмиттером.

Эквивалентная схема проверки биполярного транзистора.
Принципиально! Полевые транзисторы с p-n переходом (КП305 и т.п.) инспектируют таким же образом (затвор-исток, затвор-сток), но между стоком и истоком мультиметр покажет какое-то сопротивление (у биполярного – бесконечность).
Микросхемы при помощи мультиметра проверить не получится.
Разметка и обрезка платы
Далее все составляющие нужно расположить на плате так, дабы улучшить будущие соединения. Для этого их нужно расположить в одном углу либо около одной стороны. Позже нанести полосы, удалить элементы и отрезать избыточное. Этого можно не делать, но тогда плата займет больше места и востребует большего по размерам корпуса (а он пригодится, если сенсор будет установлен на улице).

Размещение частей и нанесение разметки.
Края платы нужно обработать ратфилем. На работоспособность не оказывает влияние, но смотрится лучше.

Необработанный край – работает, но плохо смотрится.
Позже детали вставляются назад, впаиваются в отверстия и соединяются проводниками согласно схеме.
В видео показано, как выполнить датчик движения для включения света из модуля для ардуино.
Инфракрасный детектор и Ардуино
Выполнить хороший датчик движения можно на платформе Arduino. В состав электронного «конструктора» заходит модуль PIR-датчика HC-SR501. В него заходит инфракрасный сенсор, дистанционно реагирующий на изменение температуры, с контроллером.

Контроллер инфракрасного датчика Ардуино.
Модуль на сто процентов совместим с основной платой и подключается к ней 3-мя проводниками.

Подключение сенсора к плате.
| Вывод ИК-модуля | GND | VCC | OUT |
| Вывод платы Arduino Uno | GND | +5 V | 2 |
Дабы система заработала, нужно загрузить в Ардуино следующий скетч:

Скетч для управления ИК-сенсором.
Поначалу инсталлируются константы, определяющие предназначение выводов основной платы:
const int IRPin=2
Константа IRPin значит номер пина для входа от датчика, ему назначается значение 2.
const int OUTpin=3
Константа OUTpin значит номер пина для выхода на исполнительное реле, ей присваивается значение 3.
В разделе void setup() инсталлируются:
- Serial.begin(9600)- скорость обмена с компом;
- pinMode(IRPin, INPUT)– вывод 2 назначается входом;
- pinMode(OUTpin, OUTPUT) – вывод 3 назначается выходом.
В разделе void loop константе val присваивается значение входа от датчика (ноль либо единица). Далее, зависимо от значения константы, на выходе 3 возникает высочайший либо малый уровень.
Проверка работоспособности и настройка датчиков
Перед первым включением собранного детектора нужно кропотливо проверить установка. Если ошибок не найдено, можно подавать напряжение. В течение нескольких секунд после включения питания нужно проконтролировать отсутствие локальных перегревов и дыма. Если «смок-тест» пройден, можно проверить работоспособность датчиков. Детекторы на триггере Шмитта и на Ардуино наладки не требуют. Нужно только имитировать нахождение объекта вблизи с датчиком (поднесение руки) и проконтролировать изменение сигнала на выходе. Сенсор на базе ВЧ-генератора просит установки момента начала генерации при помощи потенциометра Р1. Проконтролировать начало появления колебаний можно осциллографом либо по щелчку реле.

Схема подключения датчика движения к светодиодному прожектору
Подключение нагрузки
Если детектор работоспособен, к нему можно подключить нагрузку. Ей может служить вход другого электронного устройства (звуковой сигнализатор), Но нередко от сенсора нужна управлять освещением. Неувязка в том, что нагрузочная способность выхода самодельного датчика не позволяет подключать даже маломощные осветительные приборы впрямую. Потому непременно будет нужно промежный ключ в виде реле.

Подключение датчика через реле-повторитель.
Перед подключением пускателя нужно убедиться, что контакты выходного реле детектора позволяют коммутировать напряжение 220 вольт. В неприятном случае придется ставить дополнительное реле.

Подключение Ардуино через транзисторный ключ, промежуточное реле и реле-повторитель.
Выход Ардуино так маломощен, что не сумеет управлять реле либо пускателем впрямую. Будет нужно дополнительное реле с транзисторным ключом.
Если все этапы сборки и опции прошли успешно, можно устанавливать детектор стационарно, делать окончательное подключение и услаждаться верно работающей автоматикой.
Подключение датчика движения для включения света

В поисках автоматизации разных процессов был изобретён датчик движения. Это выражение вышло от британского «motion sensor», что в переводе обозначает бесконтактный датчик. Основное предназначение — реакция на перемещающиеся либо недвижные объекты. Смысл применения детектора заключается в возможности его быть в 2-ух устойчивых состояниях.
Как простой электронный ключ он подключает либо отключает контактирующую с ним нагрузку зависимо от изменений, фиксирующихся его детектором. Обычно датчик движения применяют для включения либо отключения источников света, но также их нередко используют в построении охранных систем.
Виды и механизм работы устройства
В качестве базы работы датчика движения лежит анализ разных видов волн, фиксирующихся детектором при их воздействии на него. Зависимо от видов волн устройства бывают:
-
Инфракрасные. В его работе анализируется термическое излучение. В ординарном виде конструкция представляет собой две линзы. При обычных критериях излучение, попадающее на них, идиентично. При изменении термического воздействия информация фиксируется только одной из линз и на основании этого различия со 2-ой устройство воспринимает решение, что вышло движение.
- Фотоэлектрические. Механизм работы этого типа основан на фиксировании светового потока, при прекращении которого он срабатывает. Обычно такое устройство состоит из 2-ух частей: испускающей световой поток и принимающей его.
- Микроволновые. Регистрируют возникновение электромагнитного излучения.
- Ультразвуковые. Основаны на получении инфы об изменении звуковых волн. Особый элемент генерирует ультразвук, а потом воспринимает его отражение. Если свойства отражённого сигнала поменялись, означает, вышло движение.
- Томографические. Работают по принципу ультразвукового, но с внедрением радиоволн. Особенность в том, что эти волны могут просачиваться через предметы. Тем вероятен контроль через разные преграды.
Зависимо от того, может устройство фиксировать изменение волны, испускаемой им самим (отражённой), либо демонстрировать реакцию на конфигурации в окружающем пространстве, делится на:
- активное;
- пассивное;
- комбинированное.
К активным датчикам относят использующие ультразвук и радиочастотный спектр. К пассивным — инфракрасные, а комбинированные применяют сразу инфракрасный и фотоэлектрический детектор.
Также нужно осознавать различие между датчиками движения и присутствия. Эта разница заключается в чувствительности. 1-ое устройство регистрирует только долгое изменение воздействия, в то время как 2-ое даже малозначительную перемену.
Датчик движения для освещения

Как было сказано выше, более пользующееся популярностью использование устройство получило в организации контроля освещённости. Схема подключения датчика движения для освещения очень ординарна. Если пристально разглядеть устройство, то можно найти, что оно имеет ряд клемм. К клеммам, имеющим обозначение L, N, подключают источник питания, при всем этом L — это фазовый провод, а N — нулевой. К третьей, обычно обозначенной буковкой A, подключают источник света. Обычно вся эта информация должна быть указана в документации к устройству, в каком также описываются методы опции и особенности его эксплуатации.
Варианты подключения устройства
Подключение источника света имеет несколько вариантов. Это может быть обычное его включение в разрыв между клеммами N и A либо подключение с внедрением выключателя. При совместном использовании с выключателем существует несколько методов.
При первом методе он впрямую одним концом подсоединяется к клемме A, а вторым — к L. Преимущество такового подключения в том, что при включённом выключателе освещение вне зависимости от наружного воздействия на детекторы устройства будет всегда включено. А если выключатель отключить, то устройство начинает работать по собственному методу.
При втором методе выключатель подключается просто параллельно нагрузке. Тогда свет может врубаться как при фиксации движения, так и кнопкой.
3-ий вариант предполагает включение выключателя в разрыв провода перед датчиком. Таким макаром, по мере надобности схема с датчиком будет вполне отключена.
Выбор места монтажа

Не считая физического подключения, важным параметром будет правильное размещение самого детектора. По методу расположения датчики инсталлируются снутри объекта (потолочные, стенные) либо на улице. Могут быть поворотные либо строго фиксированные. Вне зависимости от того, размещен он на улице либо в помещении, принципиально придерживаться следующих общих советов.
Перед тем как обусловиться с местом, необходимо учитывать, какой источник питания ему нужен. Это может быть как сетевое напряжение 220 вольт, так и 12 вольт при работе от аккума либо блока питания. Выбирать устройство необходимо приблизительно с 15-процентным припасом, по очень допустимой мощности нагрузки подключаемого к нему оборудования.
При расположении датчика необходимо направить внимание на его угол обзора, т. е. это то место, которое может контролироваться сенсором. При монтаже принципиально учесть размещение расположенных вблизи предметов и разных источников излучения: различного вида нагревательные устройства, растительность, кондюки, солнечные лучи, наружный свет и т. п. При внешней установке нужно также оградить устройство от действий атмосферных воздействий.
Регулировка срабатывания
Датчик не только лишь необходимо верно подсоединить и установить, но ещё и настроить. Все опции проводятся согласно документации на устройство. Обычно настраивается предел регулирования срабатывания таймера, он может составлять от нескольких секунд до 10-ов минут зависимо от моделей и производителей. И 2-ое, что также принципиально, — чувствительность. Она может настраиваться как по типу волн, так и по расстоянию.
Пример подключения датчика

Разглядим пример подключения датчика движения для включения света. Сам процесс будет таковой же, как подключить датчик движения к лампочке, сигнальному устройству, звуковой либо видеоаппаратуре и т. п. Схема будет употребляться без выключателя для уличного фонаря. Итак, нам нужно, дабы фонарь загорался при открытии ворота. Расположим датчик таким макаром, дабы в его сенсор ничего излишнего, не считая ворота, не попадало. Дальше необходимо подвести питание и подсоединить согласно схеме подключения. Сенсор будем применять реагирующий на движение.
Для проверки самое обычное, что можно выполнить, — встать около нашего объекта, ворота и взмахами руки убедиться в его работоспособности либо в необходимости отрегулировать его.
Производители и стоимость

В продаже можно повстречать огромное количество видов устройств главных производителей таких как:
- Abb;
- Euroelectric;
- Finder;
- Hager;
- Legrand.
Большая часть из них собираются на местности Китая. Есть и российские, которые собирают, используя китайские комплектующие. Обычно конечная цена этих устройств выше, но и гарантийный срок больше. Более пользующимися популярностью являются модели марок Ultralight, Theben и Sen, которые более адаптированы к нашим погодным условиям.
Ценообразование различных моделей изменяется не только лишь зависимо от производителя и свойства используемых материалов для производства, но и технологии, что оказывает влияние на чувствительность аппарата, также быстроту реагирования устройства. Также механизм может иметь дополнительную функциональность: защиту от неверных срабатываний, сирену, дистанционное управление опциями и т. п.
Датчик движения для включения света схема
Есть ещё одна увлекательная схема сборки. Подходит она для датчика сигнализации.Для работы пригодится:
- корпус старенького бытового устройства;
- элементная база управления;
- провода.

На базе транзистора устанавливается автодин: через конденсатор С2 и ФНЧ (С1, L3) импульс попадает на контакт сигнализации, выполняющий роль фильтра. Резистор R11 выступает в роли регулятора чувствительности схемы. Компараторами являются стабилитрон (VD3) и реле(K1). Сетевое напряжение 11 вольт, потому рекомендуется стабилизатор, повышающий сигналы.
- Антенна наверху платы полируется и покрывается ацетоном во избежание окисления.
- Катушки L1 и L2 обматываются узким проводом. Подойдёт ПЭЛ-0,23. Всего необходимо выполнить двенадцать витков.
- Винтом к центральному отверстию крепится втулка. Поперечник винта 3 мм.
- Схема должна просто помещаться в приготовленную коробку. В коробке делается отверстие для крепления. Если необходимо углы снутри коробки растачиваются.
- Отверстия для светодиодов также можно просверлить, но почаще этого не нужна – они просвечивают через материал корпуса.
- К сенсору подключается лампа дневного света либо осветительный прибор.
На заметку. Винты, втулка и пластинки могут быть из всех материалов. Главное, дабы все отверстия подходили по размеру.
Область использования устройств самая широкая. Не считая коридора и кладовой комфортно установить такое регулируемое освещение на крыльце дома, личной стоянке (может послужить специфичной сигнализацией, оповещающей о чужаках), лестничной площадке, в подвальном помещении, хоть какой комнате кабинета (где работники находятся недолговременное время).
Общая информация
Датчик движения – это особое устройство, которое средством чувствительных частей фиксирует находится человека либо животного и автоматом включает свет. Он устанавливается, в главном, в коридорах и на придомовых территориях. Другими словами, в местах с относительно высочайшим потоком людей.

До того как отвечать на вопрос, как выполнить датчик движения, нужно обусловиться с существующими типами таких устройств. Это оборудование классифицируется по месту установки. Датчики бывают:
1-ый тип устройств предъявляется более высочайшие требования к качеству и виду материала, из которого делается его корпус. Внешние датчики отличаются между собой наибольшей зоной охвата. Под последним термином понимается определенный участок местности, движение по которому способен «засечь» детектор.
По принципу работы датчик движения для включения света бывает:
- Инфракрасным. Такие устройства реагируют на температуру объекта, попадающего в зону деяния детектора. Инфракрасные датчики в главном применяются снутри помещений, так как они отличаются завышенной чувствительностью к изменениям окружающей среды.
- Микроволновым. Детектор регистрирует конфигурации радиочастот. Он настраивается на определенный спектр сигналов. В случае возникновения объекта в зоне «видимости» детектор регистрирует его присутствие и передает информацию на сигнализатор. Тот включает свет.
- Ультразвуковым. Считается более обычным устройством для освещения. Эти датчики отличаются надежной устройством.
В домашних критериях проще выполнить датчик движения своими руками с ультразвуковым либо инфракрасным детектором. К недочету такового устройства следует отнести то, что оно реагирует на животных.

Самостоятельное изготовка

Самостоятельное изготовка светового чувствительного устройства начинается с подготовки нужного инструмента и материала. Для его сборки потребуются:
- электрический паяльничек;
- измерительный устройство – мультиметр;
- бокорезы и пинцет;
- транзисторный фотоэлемент;
- операционный усилитель (ОУ);
- набор деталей: конденсатор, резисторы и реле РЭС55;
- готовый блок питания, обеспечивающий подачу напряжения в схему.
Также нужно запастись старенькой лазерной указкой, служащей источником светового сигнала и набором проводов.
Порядок сборки

Сборка датчика движения
Берется старенькый, но работающий блок питания от 4,5 до 12-ти Вольт, от него отрезается питающий разъем. Отвод оформляется в виде 2-ух проводников (плюса и минуса), которые комфортно впаивать в схему. Обусловиться с полярностью электропитания можно при помощи мультиметра.
Все последующие операции смотрятся так:
- Из приготовленных деталей собирается легкая схема приемника светового луча от лазерной подсветки.
- Сама она подключается к блоку питания, зачем придется пользоваться паяльничком.
- Собранная часть с приемным элементом помещается в подходящую по размерам коробку; при всем этом шляпка светочувствительного элемента выводится наружу.
По окончании сборочных операций следует перейти к монтажу самодельного датчика и последующему его подключению.
Установка и подключение

Разные схемы подключения
Изготовленный своими руками световой датчик удобнее всего встраивается в дверном просвете. В данном случае входящий в помещение человек непременно пересечет линию, образованную лучом указки и приемником светового излучения (фотоэлементом).
Если система размещается на улице, помещенный в пластиковую коробку приемник при установке немного затеняется самодельным козырьком. Время от времени для этих целей применяется кусочек пропускающего свет материала, закрывающего приемное отверстие в коробке. Внедрение таких приемов позволяет понизить воздействие других источников света, отраженных от белоснежных поверхностей, к примеру.
Высота установки указки и приемника снутри помещений выбирается равной одному метру. Такое размещение нормально для большинства членов семьи и совместно с тем устройство не будет срабатывать при перемещении животных. Эта высота к тому же исключает возможность попадания лазера в глаза взрослого человека.

Реле герконовое рэс-55А (5 вольт)
Для включения и срабатывания схемы применяется реле типа РЭС 55A, на обмотку которого напряжение подается с исполнительной части. Порядок работы самодельного устройства:
- Под действием светового луча в обычном (не включенном) состоянии через фоторезистор протекает ток, приводящий к его отрыванию.
- На присоединенном к выходу конденсаторе скапливается заряд, создающий на его обкладках определенный потенциал (система находится в равновесии).
- При возникновении преграды в виде человека приемник-фоторезистор запирается, а скопленный на обкладках заряд стекает через подсоединенное параллельно сопротивление.
- Это приводит к понижению потенциала в контрольной точке ОУ фактически до нуля, в итоге чего низковольтное напряжение поступает на обмотку реле.
Виды датчиков

Датчики движения разными методами определяют возникновение объекта на контролируемой местности
В согласовании с применяемым принципом формирования контрольного сигнала все датчики движения делятся на следующие типы:
- Ультразвуковые чувствительные элементы (УЗ).
- Радиочастотные приборы (РЧ).
- Инфракрасные устройства (ИК).
- Лазерные датчики.
В каждом из этих устройств применяется свой вид излучения, регистрируемый чувствительным элементом. 1-ая разновидность реагирует на УЗ сигнал, отраженный от перемещающегося объекта, а 2-ая работает по тому же принципу, но уже в радиочастотном диапазоне.
Лазерные датчики реагируют на отраженный сигнал в спектре волн, соответственных частоте накачки.

По собственному предназначению все эти изделия делятся на следующие виды:
- охранные;
- включатели освещения;
- коммутаторы бытовых устройств.
1-ый тип датчиков позволяет включать мощнейший прожектор, освещающий охраняемые местности перед домом либо гаражом при проникновении на них стороннего лица. Модели второго типа управляют освещением рабочих участков, находящихся снутри помещений. Они включают свет при приближении человека к зоне сборника мусора, к примеру, и отключают при его уходе. Датчики, управляющие работой бытовых устройств, срабатывают при приближении человека и подключают к сети электрочайник на кухне либо телек в гостиной.
При выборе схемы самодельного чувствительного устройства обычно исходят из простоты ее реализации.
Как избрать место для датчика?
Дабы устройство работал корректно, необходимо пристально выбирать место расположения устройства. Не достаточно обеспечить подходящую «зону реагирования», датчик нужно изолировать от воздействия наружных причин, которые могут перекрыть его работу либо спровоцировать излишние срабатывания.
Не следует ставить датчик вблизи с техникой, которая испускает тепло либо электромагнитные волны. Не наилучшей мыслью будет установить датчик движения около батареи либо трубы отопления, по которой подводится жгучая вода.
Эффективен датчик в помещениях, где проводится относительно не достаточно времени — к примеру, в коридоре. Устанавливать устройство в ванной комнате либо гостиной не очень комфортно — придется повсевременно «включать» свет поновой, совершая излишние движения.
Блиц-советы
При установке самодельного датчика движения нужно соблюдать осторожность с небезопасным для человека переменным напряжением 220 В. Корпус блока питания должен быть надёжно защищён от случайного механического повреждения и вероятного попадания воды вовнутрь блока.
Во время подключения питания к сенсорному элементу, нужно соблюдать полярность
В неприятном случае его можно просто разрушить.
Самодельный датчик движения потребляет сильно мало электроэнергии, потому заместо блока питания можно применять хоть какой аккумулятор на 12 В.
Современные датчики движения стоят дешево, а приобрести их можно фактически в любом промтоварном магазине.
Если самостоятельная сборка устройства планируется ради экономии денег, то цена всех радиоэлектронных компонент, которые нужно приобрести, составляет около 60% от цены магазинного устройства.
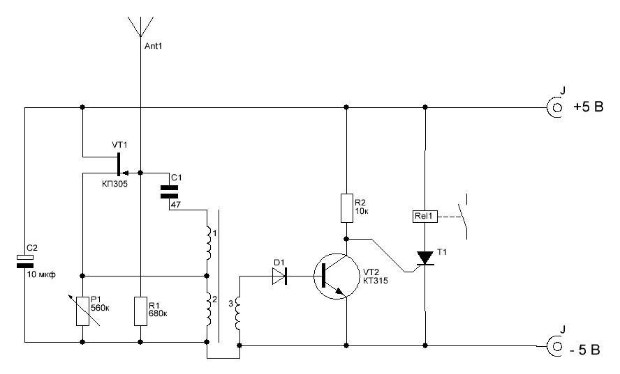
Изготовка и настройка микроволнового датчика

Принципная схема микроволнового датчика движения
Для производства микроволнового датчика будет нужно опыт работы с генераторными устройствами больших частот. За базу взята любительская схема транзисторного генератора на полевой структуре. Приемник выполнен по трансформаторной избирательной схеме с главным каскадом на транзисторе КТ315, нагруженным на детекторный диодик.
Система работает так:
- B отсутствие перемещающегося объекта амплитуды сигналов генератора и приемника приблизительно равны и взаимно компенсируются.
- По этой причине на входе ключа и сенсора напряжение равно нулю и присоединенное к выходу реле не срабатывает.
- При возникновении в зоне чувствительности человека баланс сигналов нарушается и как следствие на выходе схемы возникает напряжение.
- Оно подается на обмотку реле, при срабатывании которого 220 Вольт через его контакты поступают на осветительный прибор.
Изготавливаем датчик
Ниже мы разглядим схему обычного датчика движения, который будет состоять из передатчика, приемника и блока питания для них.
Блок питания
И приёмник и передатчик питаются неизменным стабилизированным напряжением 12-16 В. При всем этом их суммарное потребление не превосходит 50 мА.
Таким макаром в качестве блока питания можно применять хоть какой БП на 12 В, к примеру от старенького роутера. Либо же можно собрать свой источник по одной из огромного количества схем в веб. Потребление у нас маленькое, потому подойдёт неважно какая.
Передатчик
Передатчик собран на микросхеме NE555. В качестве передающего элемента применяется ИК-диод LD274, угол обзора которого составляет 10 градусов, что нужно учитывать при монтаже передатчика.

Приёмник
В качестве чувствительного элемента тут применяется фототранзистор BPW40, а в качестве исполнительного органа – реле BS-115C. Фототранзистор имеет угол обзора 20 градусов, что также следует учитывать при монтаже приёмника
Принимая во внимание чувствительность фотоприёмного элемента, расстояние от передатчика до приёмника составит порядка 5 метров, что очень хорошо